体坛周报全媒体原创
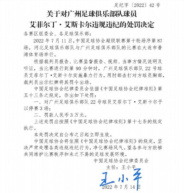
北京时间7月14日,中国足协官方发布两则处罚决定。

中超第10轮,广州队球员艾菲尔丁在比赛第90分钟实施暴力行为,用肘击打对方球员胸部,被处以停赛3场,罚款3万元的处罚决定。

中乙第3轮淄博齐盛与济南兴洲的比赛结束后,济南兴洲俱乐部官员马良指责、辱骂对方球员,被处以禁止进入比赛体育场3场、罚款人民币1.5万元的处罚决定。
体坛周报全媒体原创
北京时间7月14日,中国足协官方发布两则处罚决定。

中超第10轮,广州队球员艾菲尔丁在比赛第90分钟实施暴力行为,用肘击打对方球员胸部,被处以停赛3场,罚款3万元的处罚决定。

中乙第3轮淄博齐盛与济南兴洲的比赛结束后,济南兴洲俱乐部官员马良指责、辱骂对方球员,被处以禁止进入比赛体育场3场、罚款人民币1.5万元的处罚决定。